“網紅”拉杜藍喬核桃油可“補腦”? 營養專家:尚無權威結論
7月16日,網紅輔食、法國品牌LaTourangelle(拉杜藍喬)的核桃油產品被其中國代理商自曝存在“鄰苯二甲酸酯類物質(DEHP,俗稱塑化劑)”超標及成分殘留情況,目前該品牌已被多方緊急下架。16日下午,拉杜藍喬生產商委托律師發布聲明稱,公司產品無任何安全風險。
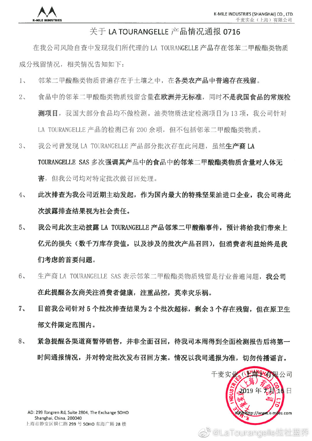
拉杜藍喬對產品情況的通報

市場上,拉杜藍喬的核桃油售價比同類產品高出不少,但因被商家宣傳具有“補腦”功效而受到媽媽們的追捧,常被用于嬰幼兒的輔食。如今,拉杜藍喬突然被曝出可能存在食品安全問題,引來了媽媽們的擔心和不滿。
“這可以理解。”營養學專家張明(化名)向《每日經濟新聞》記者表示,媽媽們可能覺得花高價買了國外的品牌,應該是不會有任何問題的,沒想到卻出現這種狀況。該營養學專家指出,核桃油對嬰兒是否有“補腦”作用,作用有多大?業界還沒有公認的結論,但核桃油確實富含一些對人體有益的營養元素。
商家:核桃油具有“補腦”功效
“拉杜藍喬的核桃油挺貴的,好像要200多元一瓶。”一位成都的媽媽向記者介紹,拉杜藍喬的核桃油不是所有超市都能買到,只有部分比較高端的超市或進口超市才有售。
今日(7月17日)中午,《每日經濟新聞》記者來到成都一家中高端超市,詢問是否有拉杜藍喬核桃油售賣,超市店員稱“產品已經下架了”,隨后向記者介紹貨架上其他品牌的核桃油、橄欖油等產品。
記者注意到,該超市售賣的拉杜藍喬核桃油原被放置在橄欖油品類下,而不是在嬰幼兒輔食品類。但店員介紹稱,核桃油是可以給嬰幼兒做輔食的,比如在飯或者面條里放上一小勺,“可以促進嬰幼兒大腦發育,補腦的”。
“核桃油是否補腦,目前還沒有公認的結論。”張明表示。
在廠家宣傳中,核桃油含有豐富的α-亞麻酸,其可以在體內轉化成DHA(二十二碳六烯酸,俗稱腦黃金),DHA是嬰幼兒大腦、視網膜、神經組織等生長和發育所必要的脂肪酸,對人體也很重要。
中國營養學會發布的《中國居民膳食營養素參考攝入量》(2013年版)建議,0~3歲嬰幼兒DHA的適宜攝入量為100mg/d,孕婦及乳母DHA的適宜攝入量為200mg/d。
“隨著生活水平的提高,人們對嬰幼兒配方食品的消費習慣逐漸由‘僅僅為孩子購買奶粉’向‘購買輔食以豐富嬰幼兒飲食結構’轉換,對DHA等高端配料的市場需求保持增長。”今年4月底,擬上市企業嘉必優在一份招股文件中表示。但嘉必優也坦言,嬰幼兒自身合成DHA所需的去飽和酶活性很低,因此欲通過α-亞麻酸在人體內轉化為DHA來補充DHA的效果杯水車薪。
專家:無證據表明能提高智商
“核桃油確實含有不少有益的成分。”張明坦言,核桃油不適宜用作炒菜,她現在也經常食用一些核桃油,比如會在拌胡蘿卜絲的時候放一些。
或許鑒于核桃油的營養價值,目前市面上已經有了添加核桃油的產品。
今年6月,陜西紅星美羚乳業股份有限公司(以下簡稱美羚乳業)披露的一份招股文件顯示,公司的德瑞蘭帝嬰幼兒配方羊奶粉便添加了葉黃素、核桃油等多種營養成分。在京東美羚乳業官方旗艦店里,德瑞蘭帝嬰幼兒配方羊奶粉(800g)標價為498元/罐。“這款產品前年才新上的,現在賣得挺好的。”美羚乳業有關客服人員介紹。為何要添加核桃油?該客服表示,公司所添加的元素都是適合寶寶的,但“不承諾功效”。
“核桃和核桃油算是一種對大腦有益處的食品。”張明表示,但沒有證據表明其可以提高智商。從營養學角度來講,將核桃油用于涼拌菜,是一種不錯的選擇,但也不是非用核桃油不可。
張明表示,他認為在拉杜藍喬事件中,廠家或不存在蓄意添加塑化劑的情況。部分核桃油有塑化劑超過1.5mg/kg的風險排查限定值,可能是因為在生產、物流、包裝等環節中接觸到一些塑料制品導致的。“因為塑化劑是可以溶于油脂的。”他補充道。
來源:每日經濟新聞